



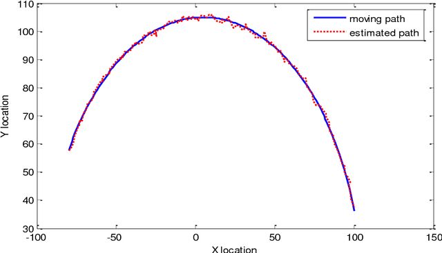
It is an important task to reliably detect and track multiple moving objects for video surveillance and monitoring. However, when occlusion occurs in nonlinear motion scenarios, many existing methods often fail to continuously track multiple moving objects of interest. In this paper we propose an effective approach for detection and tracking of multiple moving objects with occlusion. Moving targets are initially detected using a simple yet efficient block matching technique, providing rough location information for multiple object tracking. More accurate location information is then estimated for each moving object by a nonlinear tracking algorithm. Considering the ambiguity caused by the occlusion among multiple moving objects, we apply an unscented Kalman filtering (UKF) technique for reliable object detection and tracking. Different from conventional Kalman filtering (KF), which cannot achieve the optimal estimation in nonlinear tracking scenarios, UKF can be used to track both linear and nonlinear motions due to the unscented transform. Further, it estimates the velocity information for each object to assist to the object detection algorithm, effectively delineating multiple moving objects of occlusion. The experimental results demonstrate that the proposed method can correctly detect and track multiple moving objects with nonlinear motion patterns and occlusions.