



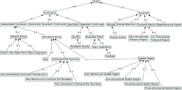
In this paper, we present a new theoretical approach for enabling domain knowledge acquisition by intelligent systems. We introduce a hybrid model that starts with minimal input knowledge in the form of an upper ontology of concepts, stores and reasons over this knowledge through a knowledge graph database and learns new information through a Logic Neural Network. We study the behavior of this architecture when handling new data and show that the final system is capable of enriching its current knowledge as well as extending it to new domains.