



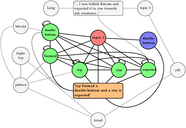
Graph neural networks (GNNs) have been utilized for various natural language processing (NLP) tasks lately. The ability to encode corpus-wide features in graph representation made GNN models popular in various tasks such as document classification. One major shortcoming of such models is that they mainly work on homogeneous graphs, while representing text datasets as graphs requires several node types which leads to a heterogeneous schema. In this paper, we propose a transductive hybrid approach composed of an unsupervised node representation learning model followed by a node classification/edge prediction model. The proposed model is capable of processing heterogeneous graphs to produce unified node embeddings which are then utilized for node classification or link prediction as the downstream task. The proposed model is developed to classify stock market technical analysis reports, which to our knowledge is the first work in this domain. Experiments, which are carried away using a constructed dataset, demonstrate the ability of the model in embedding extraction and the downstream tasks.