



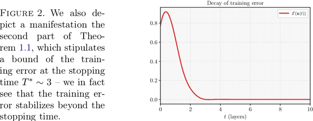
We consider the continuous-time, neural ordinary differential equation (neural ODE) perspective of deep supervised learning, and study the impact of the final time horizon $T$ in training. We focus on a cost consisting of an integral of the empirical risk over the time interval, and $L^1$--parameter regularization. Under homogeneity assumptions on the dynamics (typical for ReLU activations), we prove that any global minimizer is sparse, in the sense that there exists a positive stopping time $T^*$ beyond which the optimal parameters vanish. Moreover, under appropriate interpolation assumptions on the neural ODE, we provide quantitative estimates of the stopping time $T^\ast$, and of the training error of the trajectories at the stopping time. The latter stipulates a quantitative approximation property of neural ODE flows with sparse parameters. In practical terms, a shorter time-horizon in the training problem can be interpreted as considering a shallower residual neural network (ResNet), and since the optimal parameters are concentrated over a shorter time horizon, such a consideration may lower the computational cost of training without discarding relevant information.