



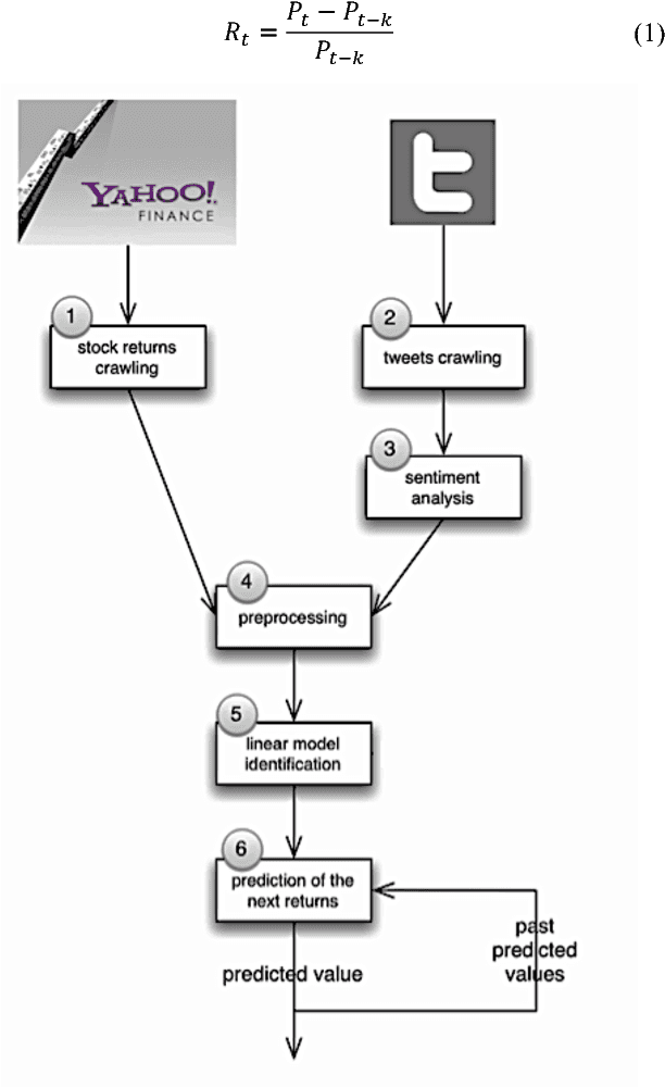
This paper proposes a novel adaptive algorithm for the automated short-term trading of financial instrument. The algorithm adopts a semantic sentiment analysis technique to inspect the Twitter posts and to use them to predict the behaviour of the stock market. Indeed, the algorithm is specifically developed to take advantage of both the sentiment and the past values of a certain financial instrument in order to choose the best investment decision. This allows the algorithm to ensure the maximization of the obtainable profits by trading on the stock market. We have conducted an investment simulation and compared the performance of our proposed with a well-known benchmark (DJTATO index) and the optimal results, in which an investor knows in advance the future price of a product. The result shows that our approach outperforms the benchmark and achieves the performance score close to the optimal result.