



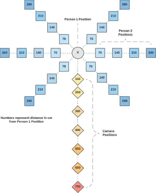
The practice of social distancing is imperative to curbing the spread of contagious diseases and has been globally adopted as a non-pharmaceutical prevention measure during the COVID-19 pandemic. This work proposes a novel framework named SD-Measure for detecting social distancing from video footages. The proposed framework leverages the Mask R-CNN deep neural network to detect people in a video frame. To consistently identify whether social distancing is practiced during the interaction between people, a centroid tracking algorithm is utilised to track the subjects over the course of the footage. With the aid of authentic algorithms for approximating the distance of people from the camera and between themselves, we determine whether the social distancing guidelines are being adhered to. The framework attained a high accuracy value in conjunction with a low false alarm rate when tested on Custom Video Footage Dataset (CVFD) and Custom Personal Images Dataset (CPID), where it manifested its effectiveness in determining whether social distancing guidelines were practiced.