



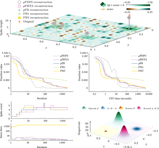
Point source localisation is generally modelled as a Lasso-type problem on measures. However, optimisation methods in non-Hilbert spaces, such as the space of Radon measures, are much less developed than in Hilbert spaces. Most numerical algorithms for point source localisation are based on the Frank-Wolfe conditional gradient method, for which ad hoc convergence theory is developed. We develop extensions of proximal-type methods to spaces of measures. This includes forward-backward splitting, its inertial version, and primal-dual proximal splitting. Their convergence proofs follow standard patterns. We demonstrate their numerical efficacy.