



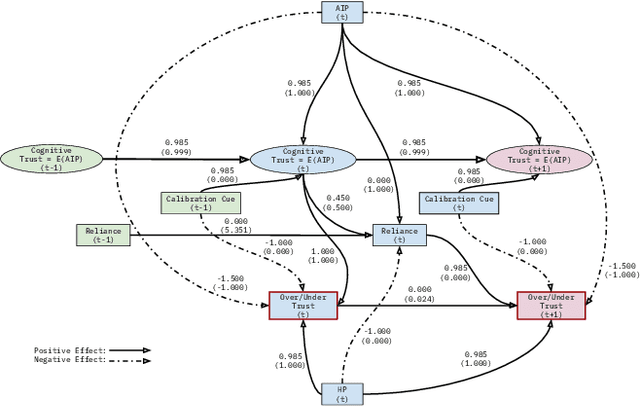
Humans' trust in AI constitutes a pivotal element in fostering a synergistic relationship between humans and AI. This is particularly significant in the context of systems that leverage AI technology, such as autonomous driving systems and human-robot interaction. Trust facilitates appropriate utilization of these systems, thereby optimizing their potential benefits. If humans over-trust or under-trust an AI, serious problems such as misuse and accidents occur. To prevent over/under-trust, it is necessary to predict trust dynamics. However, trust is an internal state of humans and hard to directly observe. Therefore, we propose a prediction model for trust dynamics using dynamic structure equation modeling, which extends SEM that can handle time-series data. A path diagram, which shows causalities between variables, is developed in an exploratory way and the resultant path diagram is optimized for effective path structures. Over/under-trust was predicted with 90\% accuracy in a drone simulator task,, and it was predicted with 99\% accuracy in an autonomous driving task. These results show that our proposed method outperformed the conventional method including an auto regression family.