



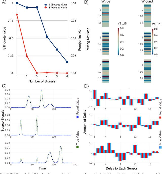
Factor analysis is broadly used as a powerful unsupervised machine learning tool for reconstruction of hidden features in recorded mixtures of signals. In the case of a linear approximation, the mixtures can be decomposed by a variety of model-free Blind Source Separation (BSS) algorithms. Most of the available BSS algorithms consider an instantaneous mixing of signals, while the case when the mixtures are linear combinations of signals with delays is less explored. Especially difficult is the case when the number of sources of the signals with delays is unknown and has to be determined from the data as well. To address this problem, in this paper, we present a new method based on Nonnegative Matrix Factorization (NMF) that is capable of identifying: (a) the unknown number of the sources, (b) the delays and speed of propagation of the signals, and (c) the locations of the sources. Our method can be used to decompose records of mixtures of signals with delays emitted by an unknown number of sources in a nondispersive medium, based only on recorded data. This is the case, for example, when electromagnetic signals from multiple antennas are received asynchronously; or mixtures of acoustic or seismic signals recorded by sensors located at different positions; or when a shift in frequency is induced by the Doppler effect. By applying our method to synthetic datasets, we demonstrate its ability to identify the unknown number of sources as well as the waveforms, the delays, and the strengths of the signals. Using Bayesian analysis, we also evaluate estimation uncertainties and identify the region of likelihood where the positions of the sources can be found.