



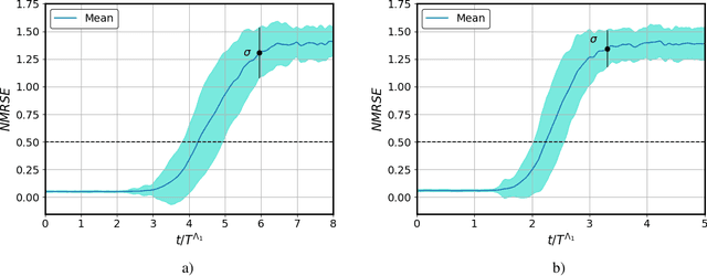
This work explores the physics-driven machine learning technique Operator Inference (OpInf) for predicting the state of chaotic dynamical systems. OpInf provides a non-intrusive approach to infer approximations of polynomial operators in reduced space without having access to the full order operators appearing in discretized models. Datasets for the physics systems are generated using conventional numerical solvers and then projected to a low-dimensional space via Principal Component Analysis (PCA). In latent space, a least-squares problem is set to fit a quadratic polynomial operator which is subsequently employed in a time-integration scheme in order to produce extrapolations in the same space. Once solved, the inverse PCA operation is applied for reconstructing the extrapolations in the original space. The quality of the OpInf predictions is assessed via the Normalized Root Mean Squared Error (NRMSE) metric from which the Valid Prediction Time (VPT) is computed. Numerical experiments considering the chaotic systems Lorenz 96 and the Kuramoto-Sivashinsky equation show promising forecasting capabilities of the OpInf reduced order models with VPT ranges that outperform state-of-the-art machine learning methods such as backpropagation and reservoir computing recurrent neural networks [1], as well as Markov neural operators [2]. The best results based on randomized initial conditions show that Lorenz 96 system can be forecasted up to 6.66 or 3.19 Lyapunov time units corresponding to the forcing terms F=8 and F=10, respectively, while the KS system achieved remarkable 794 Lyapunov time units.