



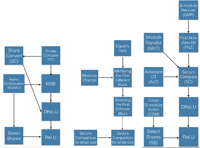
Secure multi-party computation (MPC) is a subfield of cryptography. Its aim is creating methods for multiple parties to jointly compute a function over their inputs meanwhile keeping their inputs privately. The Secure Compare problem, introduced by Yao under the name millionaire's problem, is an important problem in MPC. On the other hand, Privacy Preserving Machine Learning (PPML) is an intersectional field of cryptography and machine learning. It allows a group of independent data owners to collaboratively learn a model over their data sets without exposing their private data. MPC is a common cryptographic technique commonly used in PPML. In Deep learning, ReLU is an important layer. In order to train neural network to use MPC, we need an MPC protocol for ReLU and DReLU (the derivative of ReLU) in forward propagation and backward propagation of neural network respectively. In this paper, we give two new tools "G-module action" and "G-module recover" for MPC protocol, and use them to give the protocols for Secure Compare, DReLU and ReLU. The total communication in online and offline of our protocols is much less than the state of the art.