



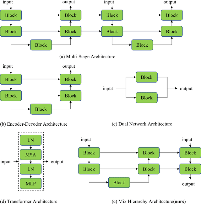
Image restoration is a long-standing low-level vision problem, e.g., deblurring and deraining. In the process of image restoration, it is necessary to consider not only the spatial details and contextual information of restoration to ensure the quality, but also the system complexity. Although many methods have been able to guarantee the quality of image restoration, the system complexity of the state-of-the-art (SOTA) methods is increasing as well. Motivated by this, we present a mixed hierarchy network that can balance these competing goals. Our main proposal is a mixed hierarchy architecture, that progressively recovers contextual information and spatial details from degraded images while we design intra-blocks to reduce system complexity. Specifically, our model first learns the contextual information using encoder-decoder architectures, and then combines them with high-resolution branches that preserve spatial detail. In order to reduce the system complexity of this architecture for convenient analysis and comparison, we replace or remove the nonlinear activation function with multiplication and use a simple network structure. In addition, we replace spatial convolution with global self-attention for the middle block of encoder-decoder. The resulting tightly interlinked hierarchy architecture, named as MHNet, delivers strong performance gains on several image restoration tasks, including image deraining, and deblurring.