



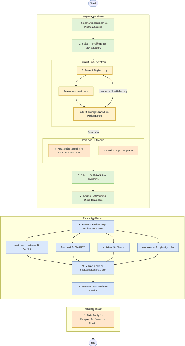
The adoption of Large Language Models (LLMs) for code generation in data science offers substantial potential for enhancing tasks such as data manipulation, statistical analysis, and visualization. However, the effectiveness of these models in the data science domain remains underexplored. This paper presents a controlled experiment that empirically assesses the performance of four leading LLM-based AI assistants-Microsoft Copilot (GPT-4 Turbo), ChatGPT (o1-preview), Claude (3.5 Sonnet), and Perplexity Labs (Llama-3.1-70b-instruct)-on a diverse set of data science coding challenges sourced from the Stratacratch platform. Using the Goal-Question-Metric (GQM) approach, we evaluated each model's effectiveness across task types (Analytical, Algorithm, Visualization) and varying difficulty levels. Our findings reveal that all models exceeded a 50% baseline success rate, confirming their capability beyond random chance. Notably, only ChatGPT and Claude achieved success rates significantly above a 60% baseline, though none of the models reached a 70% threshold, indicating limitations in higher standards. ChatGPT demonstrated consistent performance across varying difficulty levels, while Claude's success rate fluctuated with task complexity. Hypothesis testing indicates that task type does not significantly impact success rate overall. For analytical tasks, efficiency analysis shows no significant differences in execution times, though ChatGPT tended to be slower and less predictable despite high success rates. This study provides a structured, empirical evaluation of LLMs in data science, delivering insights that support informed model selection tailored to specific task demands. Our findings establish a framework for future AI assessments, emphasizing the value of rigorous evaluation beyond basic accuracy measures.