

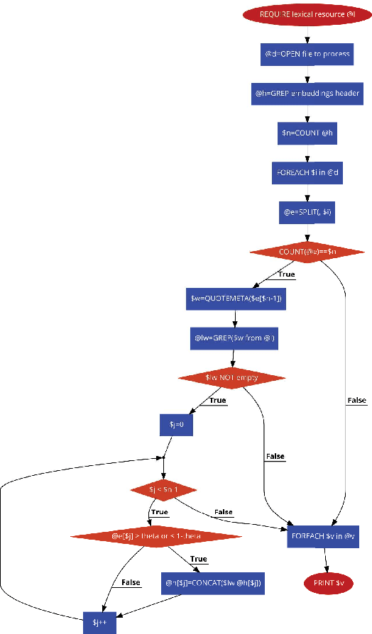
In this technical report we propose an algorithm, called Lex2vec, that exploits lexical resources to inject information into word embeddings and name the embedding dimensions by means of distant supervision. We evaluate the optimal parameters to extract a number of informative labels that is readable and has a good coverage for the embedding dimensions.