



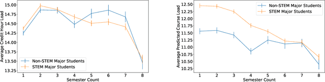
Course load analytics (CLA) inferred from LMS and enrollment features can offer a more accurate representation of course workload to students than credit hours and potentially aid in their course selection decisions. In this study, we produce and evaluate the first machine-learned predictions of student course load ratings and generalize our model to the full 10,000 course catalog of a large public university. We then retrospectively analyze longitudinal differences in the semester load of student course selections throughout their degree. CLA by semester shows that a student's first semester at the university is among their highest load semesters, as opposed to a credit hour-based analysis, which would indicate it is among their lowest. Investigating what role predicted course load may play in program retention, we find that students who maintain a semester load that is low as measured by credit hours but high as measured by CLA are more likely to leave their program of study. This discrepancy in course load is particularly pertinent in STEM and associated with high prerequisite courses. Our findings have implications for academic advising, institutional handling of the freshman experience, and student-facing analytics to help students better plan, anticipate, and prepare for their selected courses.