



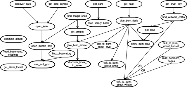
This work focuses on studying players behaviour in interactive narratives with the aim to simulate their choices. Besides sub-optimal player behaviour due to limited knowledge about the environment, the difference in each player's style and preferences represents a challenge when trying to make an intelligent system mimic their actions. Based on observations from players interactions with an extract from the interactive fiction Anchorhead, we created a player profile to guide the behaviour of a generic player model based on the BDI (Belief-Desire-Intention) model of agency. We evaluated our approach using qualitative and quantitative methods and found that the player profile can improve the performance of the BDI player model. However, we found that players self-assessment did not yield accurate data to populate their player profile under our current approach.