



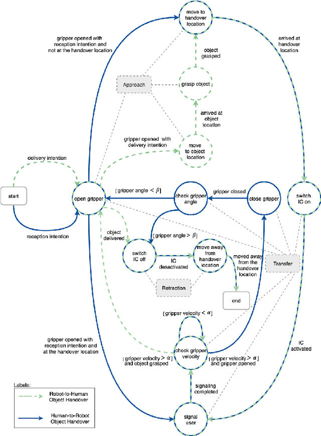
Collaborative space robots are an emerging research field with high impact as robots facilitate servicing functions in collaboration with astronauts with higher precision during lengthy tasks, on a tight schedule, with less risk and without requiring life support, making them more efficient and economically more viable. However, human-robot collaboration in space is still a challenge concerning key issues such as manipulation of weightless objects and mobility due to the peculiar motion dynamics of the robot and the manipulator on a microgravity environment. Therefore, this paper formulates and validates an algorithm that enables a free-flyer robot equipped with a manipulator to perform a successful, fluent, and dynamic robot-to-human and human-to-robot object handover. Furthermore, a virtual reality user interaction interface is developed using a Leap Motion device and a systematic user study is conducted. This study aims to analyse the user's preferences between a rigid and compliant impedance robot behavior during the object handover and to understand the impact of those behaviors on the success of the task. The results showed that the rigid behavior was overall more preferable and registered higher transfer success during the tasks.