



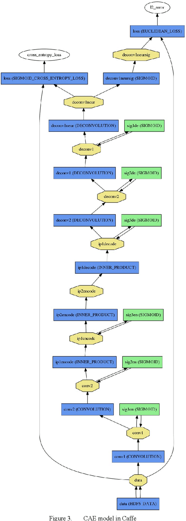
The development of a deep (stacked) convolutional auto-encoder in the Caffe deep learning framework is presented in this paper. We describe simple principles which we used to create this model in Caffe. The proposed model of convolutional auto-encoder does not have pooling/unpooling layers yet. The results of our experimental research show comparable accuracy of dimensionality reduction in comparison with a classic auto-encoder on the example of MNIST dataset.