



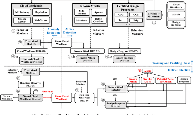
In cloud computing, it is desirable if suspicious activities can be detected by automatic anomaly detection systems. Although anomaly detection has been investigated in the past, it remains unsolved in cloud computing. Challenges are: characterizing the normal behavior of a cloud server, distinguishing between benign and malicious anomalies (attacks), and preventing alert fatigue due to false alarms. We propose CloudShield, a practical and generalizable real-time anomaly and attack detection system for cloud computing. Cloudshield uses a general, pretrained deep learning model with different cloud workloads, to predict the normal behavior and provide real-time and continuous detection by examining the model reconstruction error distributions. Once an anomaly is detected, to reduce alert fatigue, CloudShield automatically distinguishes between benign programs, known attacks, and zero-day attacks, by examining the prediction error distributions. We evaluate the proposed CloudShield on representative cloud benchmarks. Our evaluation shows that CloudShield, using model pretraining, can apply to a wide scope of cloud workloads. Especially, we observe that CloudShield can detect the recently proposed speculative execution attacks, e.g., Spectre and Meltdown attacks, in milliseconds. Furthermore, we show that CloudShield accurately differentiates and prioritizes known attacks, and potential zero-day attacks, from benign programs. Thus, it significantly reduces false alarms by up to 99.0%.