



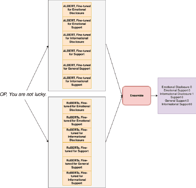
There is a growing interest in understanding how humans initiate and hold conversations. The affective understanding of conversations focuses on the problem of how speakers use emotions to react to a situation and to each other. In the CL-Aff Shared Task, the organizers released Get it #OffMyChest dataset, which contains Reddit comments from casual and confessional conversations, labeled for their disclosure and supportiveness characteristics. In this paper, we introduce a predictive ensemble model exploiting the finetuned contextualized word embeddings, RoBERTa and ALBERT. We show that our model outperforms the base models in all considered metrics, achieving an improvement of $3\%$ in the F1 score. We further conduct statistical analysis and outline deeper insights into the given dataset while providing a new characterization of impact for the dataset.