



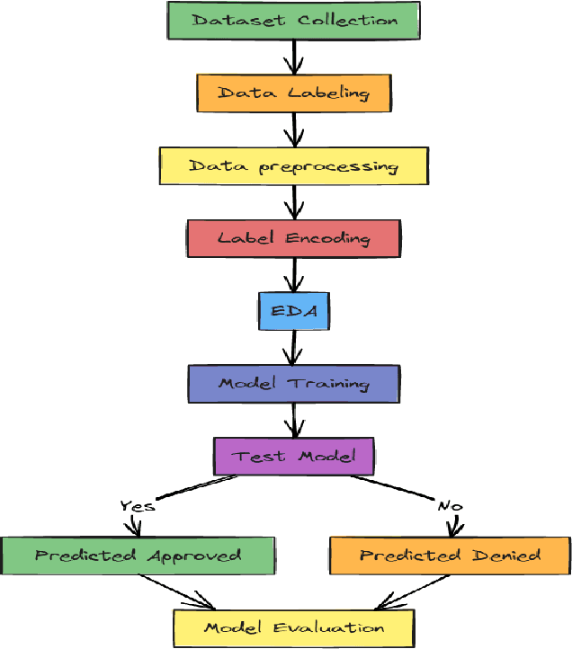
Banks are important for the development of economies in any financial ecosystem through consumer and business loans. Lending, however, presents risks; thus, banks have to determine the applicant's financial position to reduce the probabilities of default. A number of banks have currently, therefore, adopted data analytics and state-of-the-art technology to arrive at better decisions in the process. The probability of payback is prescribed by a predictive modeling technique in which machine learning algorithms are applied. In this research project, we will apply several machine learning methods to further improve the accuracy and efficiency of loan approval processes. Our work focuses on the prediction of bank loan approval; we have worked on a dataset of 148,670 instances and 37 attributes using machine learning methods. The target property segregates the loan applications into "Approved" and "Denied" groups. various machine learning techniques have been used, namely, Decision Tree Categorization, AdaBoosting, Random Forest Classifier, SVM, and GaussianNB. Following that, the models were trained and evaluated. Among these, the best-performing algorithm was AdaBoosting, which achieved an incredible accuracy of 99.99%. The results therefore show how ensemble learning works effectively to improve the prediction skills of loan approval decisions. The presented work points to the possibility of achieving extremely accurate and efficient loan prediction models that provide useful insights for applying machine learning to financial domains.