



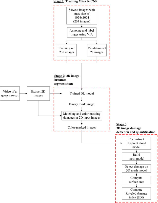
Joint raveled or spalled damage (henceforth called joint damage) can affect the safety and long-term performance of concrete pavements. It is important to assess and quantify the joint damage over time to assist in building action plans for maintenance, predicting maintenance costs, and maximize the concrete pavement service life. A framework for the accurate, autonomous, and rapid quantification of joint damage with a low-cost camera is proposed using a computer vision technique with a deep learning (DL) algorithm. The DL model is employed to train 263 images of sawcuts with joint damage. The trained DL model is used for pixel-wise color-masking joint damage in a series of query 2D images, which are used to reconstruct a 3D image using open-source structure from motion algorithm. Another damage quantification algorithm using a color threshold is applied to detect and compute the surface area of the damage in the 3D reconstructed image. The effectiveness of the framework was validated through inspecting joint damage at four transverse contraction joints in Illinois, USA, including three acceptable joints and one unacceptable joint by visual inspection. The results show the framework achieves 76% recall and 10% error.