A Post-Processing Based Bengali Document Layout Analysis with YOLOV8

Add code
Sep 02, 2023
Figure 1 for A Post-Processing Based Bengali Document Layout Analysis with YOLOV8
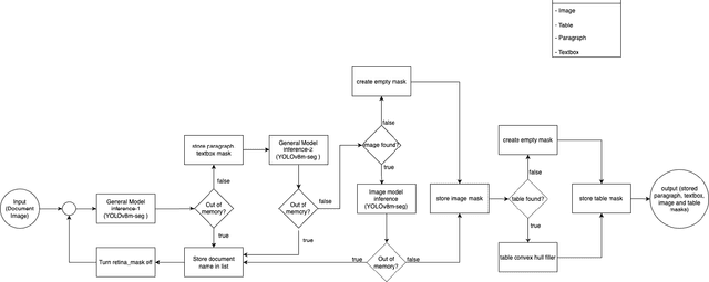
Figure 2 for A Post-Processing Based Bengali Document Layout Analysis with YOLOV8
Figure 3 for A Post-Processing Based Bengali Document Layout Analysis with YOLOV8

Share this with someone who'll enjoy it:

View paper onarxiv icon

Share this with someone who'll enjoy it: