



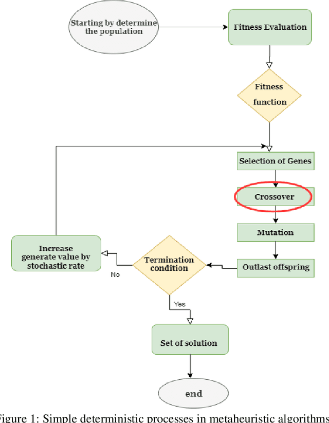
The performance of most evolutionary metaheuristic algorithms depends on various operators. The crossover operator is one of them and is mainly classified into two standards; application-dependent crossover operators and application-independent crossover operators. These standards always help to choose the best-fitted point in the evolutionary algorithm process. The high efficiency of crossover operators enables minimizing the error that occurred in engineering application optimization within a short time and cost. There are two crucial objectives behind this paper; at first, it is an overview of crossover standards classification that has been used by researchers for solving engineering operations and problem representation. The second objective of this paper; The significance of novel standard crossover is proposed depending on Lagrangian Dual Function (LDF) to progress the formulation of the Lagrangian Problem Crossover (LPX) as a new systematic standard operator. The results of the proposed crossover standards for 100 generations of parent chromosomes are compared to the BX and SBX standards, which are the communal real-coded crossover standards. The accuracy and performance of the proposed standard have evaluated by three unimodal test functions. Besides, the proposed standard results are statistically demonstrated and proved that it has an excessive ability to generate and enhance the novel optimization algorithm compared to BX and SBX.