



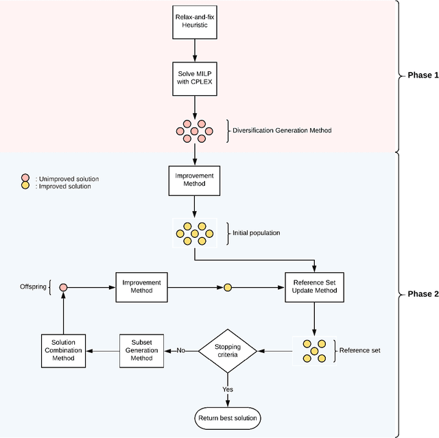
Employee rostering is a process of assigning available employees to open shifts. Automating it has ubiquitous practical benefits for nearly all industries, such as reducing manual workload and producing flexible, high-quality schedules. In this work, we develop a hybrid methodology which combines Mixed-Integer Linear Programming (MILP) with scatter search, an evolutionary algorithm, having as use case the optimization of employee rostering for Swissgrid, where it is currently a largely manual process. The hybrid methodology guarantees compliance with labor laws, maximizes employees' preference satisfaction, and distributes workload as uniformly as possible among them. Above all, it is shown to be a robust and efficient algorithm, consistently solving realistic problems of varying complexity to near-optimality an order of magnitude faster than an MILP-alone approach using a state-of-the-art commercial solver. Several practical extensions and use cases are presented, which are incorporated into a software tool currently being in pilot use at Swissgrid.