



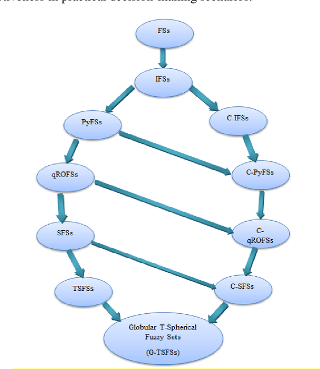
Abstract:In this paper, we give the concept of Globular T-Spherical Fuzzy (G-TSF) Sets (G-TSFSs) as an innovative extension of T-Spherical Fuzzy Sets (TSFSs) and Circular Spherical Fuzzy Sets (C-SFSs). G-TSFSs represent membership, indeterminacy, and non-membership degrees using a globular/sphere bound that can offer a more accurate portrayal of vague, ambiguous, and imprecise information. By employing a structured representation of data points on a sphere with a specific center and radius, this model enhances decision-making processes by enabling a more comprehensive evaluation of objects within a flexible region. Following the newly defined G-TSFSs, we establish some basic set operations and introduce fundamental algebraic operations for G-TSF Values (G-TSFVs). These operations expand the evaluative capabilities of decision-makers, facilitating more sensitive decision-making processes in a broader region. To quantify a similarity measure (SM) between GTSFVs, the SM is defined based on the radius of G-TSFSs. Additionally, Hamming distance and Euclidean distance are introduced for G-TSFSs. We also present theorems and examples to elucidate computational mechanisms. Furthermore, we give the G-TSF Weighted Average (G-TSFWA) and G-TSF Weighted Geometric (G-TSFWG) operators. Leveraging our proposed SM, a Multi-Criteria Group Decision-Making (MCGDM) scheme for G-TSFSs, named G-TSF MCGDM (G-TSFMCGDM), is developed to address group decision-making problems. The applicability and effectiveness of the proposed G-TSFMCGDM method are demonstrated by applying it to solve the selection problem of the best venue for professional development training sessions in a firm. The analysis results affirm the suitability and utility of the proposed method for resolving MCGDM problems, establishing its effectiveness in practical decision-making scenarios.