



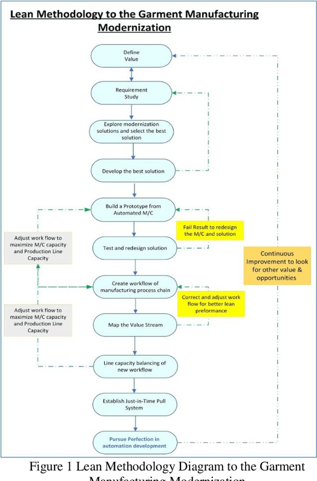
Abstract:Lean Methodology for Garment Modernization. This article presents the lean methodology for modernizing garment manufacturing, focusing on lean thinking, lean practices, automation development, VSM, and CRP, and how to integrate them effectively. While isolated automation of specific operations can improve efficiency and reduce cycle time, it does not necessarily enhance overall garment output and efficiency. To achieve these broader improvements, it is essential to consider the entire production line and process using VSM and CRP to optimize production and center balance. This approach can increase efficiency, and reduce manufacturing costs, labor time, and lead time, ultimately adding value to the company and factory.