



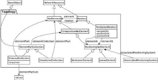
Abstract:Engineering projects for railway infrastructure typically involve many subsystems which need consistent views of the planned and built infrastructure and its underlying topology. Consistency is typically ensured by exchanging and verifying data between tools using XML-based data formats and UML-based object-oriented models. A tighter alignment of these data representations via a common topology model could decrease the development effort of railway infrastructure engineering tools. A common semantic model is also a prerequisite for the successful adoption of railway knowledge graphs. Based on the RailTopoModel standard, we developed the Rail Topology Ontology as a model to represent core features of railway infrastructures in a standard-compliant manner. This paper describes the ontology and its development method, and discusses its suitability for integrating data of railway engineering systems and other sources in a knowledge graph. With the Rail Topology Ontology, software engineers and knowledge scientists have a standard-based ontology for representing railway topologies to integrate disconnected data sources. We use the Rail Topology Ontology for our rail knowledge graph and plan to extend it by rail infrastructure ontologies derived from existing data exchange standards, since many such standards use the same base model as the presented ontology, viz., RailTopoModel.