



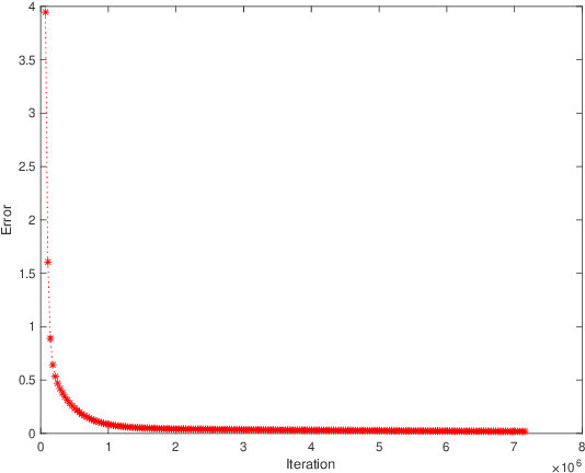
Abstract:This paper discusses a new method to solve definite integrals using artificial neural networks. The objective is to build a neural network that would be a novel alternative to pre-established numerical methods and with the help of a learning algorithm, be able to solve definite integrals, by minimising a well constructed error function. The proposed algorithm, with respect to existing numerical methods, is effective and precise and well-suited for purposes which require integration of higher order polynomials. The observations have been recorded and illustrated in tabular and graphical form.