



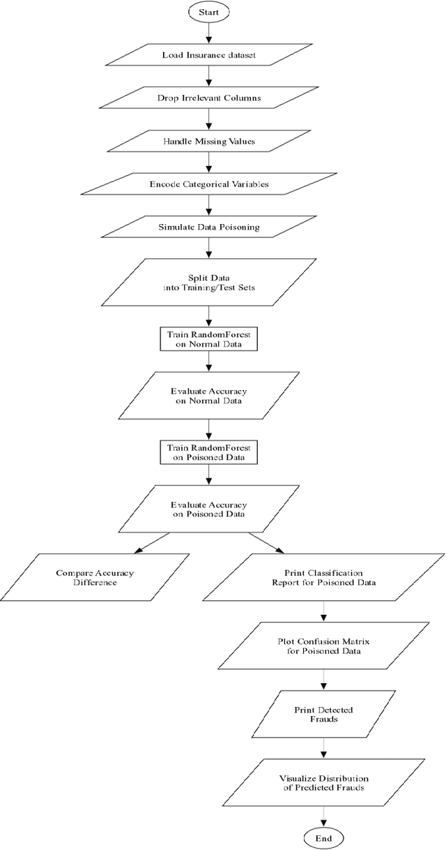
Abstract:This paper investigates the critical issue of data poisoning attacks on AI models, a growing concern in the ever-evolving landscape of artificial intelligence and cybersecurity. As advanced technology systems become increasingly prevalent across various sectors, the need for robust defence mechanisms against adversarial attacks becomes paramount. The study aims to develop and evaluate novel techniques for detecting and preventing data poisoning attacks, focusing on both theoretical frameworks and practical applications. Through a comprehensive literature review, experimental validation using the CIFAR-10 and Insurance Claims datasets, and the development of innovative algorithms, this paper seeks to enhance the resilience of AI models against malicious data manipulation. The study explores various methods, including anomaly detection, robust optimization strategies, and ensemble learning, to identify and mitigate the effects of poisoned data during model training. Experimental results indicate that data poisoning significantly degrades model performance, reducing classification accuracy by up to 27% in image recognition tasks (CIFAR-10) and 22% in fraud detection models (Insurance Claims dataset). The proposed defence mechanisms, including statistical anomaly detection and adversarial training, successfully mitigated poisoning effects, improving model robustness and restoring accuracy levels by an average of 15-20%. The findings further demonstrate that ensemble learning techniques provide an additional layer of resilience, reducing false positives and false negatives caused by adversarial data injections.