


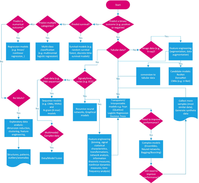
Abstract:Despite progresses in data engineering, there are areas with limited consistencies across data validation and documentation procedures causing confusions and technical problems in research involving machine learning. There have been progresses by introducing frameworks like "Datasheets for Datasets", however there are areas for improvements to prepare datasets, ready for ML pipelines. Here, we extend the framework to "Datasheets for AI and medical datasets - DAIMS." Our publicly available solution, DAIMS, provides a checklist including data standardization requirements, a software tool to assist the process of the data preparation, an extended form for data documentation and pose research questions, a table as data dictionary, and a flowchart to suggest ML analyses to address the research questions. The checklist consists of 24 common data standardization requirements, where the tool checks and validate a subset of them. In addition, we provided a flowchart mapping research questions to suggested ML methods. DAIMS can serve as a reference for standardizing datasets and a roadmap for researchers aiming to apply effective ML techniques in their medical research endeavors. DAIMS is available on GitHub and as an online app to automate key aspects of dataset evaluation, facilitating efficient preparation of datasets for ML studies.

Abstract:While machine learning offers diverse techniques suitable for exploring various medical research questions, a cohesive synergistic framework can facilitate the integration and understanding of new approaches within unified model development and interpretation. We therefore introduce the Medical Artificial Intelligence Toolbox (MAIT), an explainable, open-source Python pipeline for developing and evaluating binary classification, regression, and survival models on tabular datasets. MAIT addresses key challenges (e.g., high dimensionality, class imbalance, mixed variable types, and missingness) while promoting transparency in reporting (TRIPOD+AI compliant). Offering automated configurations for beginners and customizable source code for experts, MAIT streamlines two primary use cases: Discovery (feature importance via unified scoring, e.g., SHapley Additive exPlanations - SHAP) and Prediction (model development and deployment with optimized solutions). Moreover, MAIT proposes new techniques including fine-tuning of probability threshold in binary classification, translation of cumulative hazard curves to binary classification, enhanced visualizations for model interpretation for mixed data types, and handling censoring through semi-supervised learning, to adapt to a wide set of data constraints and study designs. We provide detailed tutorials on GitHub, using four open-access data sets, to demonstrate how MAIT can be used to improve implementation and interpretation of ML models in medical research.