LIESP




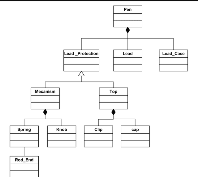
Abstract:This paper develops the concept of knowledge and its exchange using Semantic Web technologies. It points out that knowledge is more than information because it embodies the meaning, that is to say semantic and context. These characteristics will influence our approach to represent and to treat the knowledge. In order to be adopted, the developed system needs to be simple and to use standards. The goal of the paper is to find standards to model knowledge and exchange it with an other person. Therefore, we propose to model knowledge using UML models to show a graphical representation and to exchange it with XML to ensure the portability at low cost. We introduce the concept of ontology for organizing knowledge and for facilitating the knowledge exchange. Proposals have been tested by implementing an application on the design knowledge of a pen.