



Abstract:Internet of Things (IoT) applications have opened up numerous possibilities to improve our lives. Most of the remote devices, part of the IoT network, such as smartphones, data loggers and wireless sensors are battery powered. It is vital to collect battery measurement data (Voltage or State-of-Charge (SOC)) from these remote devices. Presence of noise in these measurements restricts effective utilization of this dataset. This paper presents the application of Unscented Kalman Filter (UKF) to mitigate measurement noise in smartphone dataset. The simplicity of this technique makes it a constructive approach for noise removal. The datasets obtained after noise removal could be used to improve data-driven time series forecasting models which aid to accurately estimate critical battery parameters such as SOC. UKF was tested on noisy charge and discharge dataset of a smartphone. An overall Mean Squared Error (MSE) of 0.0017 and 0.0010 was obtained for Voltage charge and discharge measurements. MSE for SOC charge and discharge data measurements were 0.0018 and 0.0010 respectively.




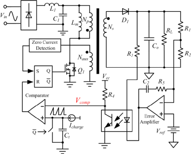
Abstract:This paper discusses a 100 W single stage Power Factor Correction (PFC) flyback converter operating in boundary mode constant ON time methodology using a synchronous MOS-FET rectifier on the secondary side to achieve higher efficiency. Unlike conventional designs which use two stage approach such as PFC plus a LLC resonant stage or a two stage PFC plus flyback, the proposed design integrates the PFC and constant voltage regulation in a single stage without compromising the efficiency of the converter. The proposed design is advantageous as it has a lower component count. A design of 100 W flyback operating from universal input AC line voltage is demonstrated in this paper. The experimental results show that the power factor (PF) is greater than 0.92 and total harmonic distortion (iTHD) is less than 20% for a load varying from 25 % to 100 %. The experimental results show the advantages of a single stage design.




Abstract:Electric Vehicles (EVs) are rapidly increasing in popularity as they are environment friendly. Lithium Ion batteries are at the heart of EV technology and contribute to most of the weight and cost of an EV. State of Charge (SOC) is a very important metric which helps to predict the range of an EV. There is a need to accurately estimate available battery capacity in a battery pack such that the available range in a vehicle can be determined. There are various techniques available to estimate SOC. In this paper, a data driven approach is selected and a Nonlinear Autoregressive Network with Exogenous Inputs Neural Network (NARXNN) is explored to accurately estimate SOC. NARXNN has been shown to be superior to conventional Machine Learning techniques available in the literature. The NARXNN model is developed and tested on various EV Drive Cycles like LA92, US06, UDDS and HWFET to test its performance on real world scenarios. The model is shown to outperform conventional statistical machine learning methods and achieve a Mean Squared Error (MSE) in the 1e-5 range.