



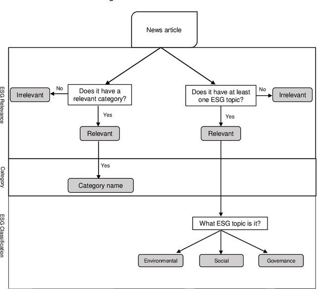
Abstract:We present ESG-FTSE, the first corpus comprised of news articles with Environmental, Social and Governance (ESG) relevance annotations. In recent years, investors and regulators have pushed ESG investing to the mainstream due to the urgency of climate change. This has led to the rise of ESG scores to evaluate an investment's credentials as socially responsible. While demand for ESG scores is high, their quality varies wildly. Quantitative techniques can be applied to improve ESG scores, thus, responsible investing. To contribute to resource building for ESG and financial text mining, we pioneer the ESG-FTSE corpus. We further present the first of its kind ESG annotation schema. It has three levels: a binary classification (relevant versus irrelevant news articles), ESG classification (ESG-related news articles), and target company. Both supervised and unsupervised learning experiments for ESG relevance detection were conducted to demonstrate that the corpus can be used in different settings to derive accurate ESG predictions. Keywords: corpus annotation, ESG labels, annotation schema, news article, natural language processing