



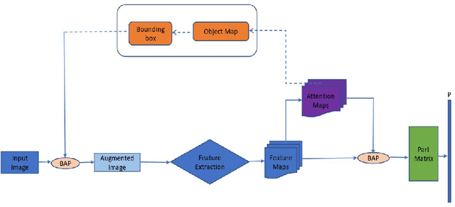
Abstract:Fine-Grained Visual Categorization (FGVC) is a challenging topic in computer vision. It is a problem characterized by large intra-class differences and subtle inter-class differences. In this paper, we tackle this problem in a weakly supervised manner, where neural network models are getting fed with additional data using a data augmentation technique through a visual attention mechanism. We perform domain adaptive knowledge transfer via fine-tuning on our base network model. We perform our experiment on six challenging and commonly used FGVC datasets, and we show competitive improvement on accuracies by using attention-aware data augmentation techniques with features derived from deep learning model InceptionV3, pre-trained on large scale datasets. Our method outperforms competitor methods on multiple FGVC datasets and showed competitive results on other datasets. Experimental studies show that transfer learning from large scale datasets can be utilized effectively with visual attention based data augmentation, which can obtain state-of-the-art results on several FGVC datasets. We present a comprehensive analysis of our experiments. Our method achieves state-of-the-art results in multiple fine-grained classification datasets including challenging CUB200-2011 bird, Flowers-102, and FGVC-Aircrafts datasets.