



Abstract:Recommending appropriate items to users is crucial in many e-commerce platforms that contain implicit data as users' browsing, purchasing and streaming history. One common approach consists in selecting the N most relevant items to each user, for a given N, which is called top-N recommendation. To do so, recommender systems rely on various kinds of information, like item and user features, past interest of users for items, browsing history and trust between users. However, they often use only one or two such pieces of information, which limits their performance. In this paper, we design and implement GraFC2T2, a general graph-based framework to easily combine and compare various kinds of side information for top-N recommendation. It encodes content-based features, temporal and trust information into a complex graph, and uses personalized PageRank on this graph to perform recommendation. We conduct experiments on Epinions and Ciao datasets, and compare obtained performances using F1-score, Hit ratio and MAP evaluation metrics, to systems based on matrix factorization and deep learning. This shows that our framework is convenient for such explorations, and that combining different kinds of information indeed improves recommendation in general.




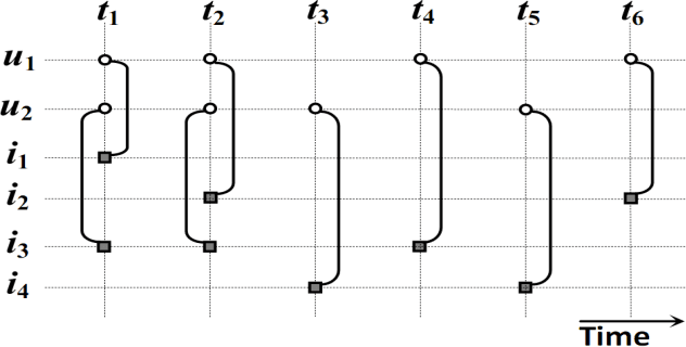
Abstract:Several researches on recommender systems are based on explicit rating data, but in many real world e-commerce platforms, ratings are not always available, and in those situations, recommender systems have to deal with implicit data such as users' purchase history, browsing history and streaming history. In this context, classical bipartite user-item graphs (BIP) are widely used to compute top-N recommendations. However, these graphs have some limitations, particularly in terms of taking temporal dynamic into account. This is not good because users' preference change over time. To overcome this limit, the Session-based Temporal Graph (STG) was proposed by Xiang et al. to combine long- and short-term preferences in a graph-based recommender system. But in the STG, time is divided into slices and therefore considered discontinuously. This approach loses details of the real temporal dynamics of user actions. To address this challenge, we propose the Link Stream Graph (LSG) which is an extension of link stream representation proposed by Latapy et al. and which allows to model interactions between users and items by considering time continuously. Experiments conducted on four real world implicit datasets for temporal recommendation, with 3 evaluation metrics, show that LSG is the best in 9 out of 12 cases compared to BIP and STG which are the most used state-of-the-art recommender graphs.