Abstract:Intelligent tutors have proven to be effective in K-12 education, though their impact on adult learners -- especially as a supplementary resource -- remains underexplored. Understanding how adults voluntarily engage with educational technologies can inform the design of tools that support skill re-learning and enhancement. More critically, it helps determine whether tutoring systems, which are typically built for K-12 learners, can also support adult populations. This study examines the adoption, usage patterns, and effectiveness of a novel tutoring system, Apprentice Tutors, among adult learners at a state technical college. We analyze three types of data including, user demographics, grades, and tutor interactions, to assess whether voluntary tutor usage translates into measurable learning gains. Our findings reveal key temporal patterns in tutor engagement and provide evidence of learning within tutors, as determined through skill improvement in knowledge components across tutors. We also found evidence that this learning transferred outside the tutor, as observed through higher course assessment scores following tutor usage. These results suggest that intelligent tutors are a viable tool for adult learners, warranting further research into their long-term impact on this population.


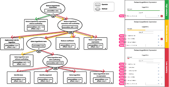
Abstract:Intelligent tutors have shown success in delivering a personalized and adaptive learning experience. However, there exist challenges regarding the granularity of knowledge in existing frameworks and the resulting instructions they can provide. To address these issues, we propose HTN-based tutors, a new intelligent tutoring framework that represents expert models using Hierarchical Task Networks (HTNs). Like other tutoring frameworks, it allows flexible encoding of different problem-solving strategies while providing the additional benefit of a hierarchical knowledge organization. We leverage the latter to create tutors that can adapt the granularity of their scaffolding. This organization also aligns well with the compositional nature of skills.




Abstract:Intelligent tutoring systems (ITS) are effective for improving students' learning outcomes. However, their development is often complex, time-consuming, and requires specialized programming and tutor design knowledge, thus hindering their widespread application and personalization. We present the Apprentice Tutor Builder (ATB) , a platform that simplifies tutor creation and personalization. Instructors can utilize ATB's drag-and-drop tool to build tutor interfaces. Instructors can then interactively train the tutors' underlying AI agent to produce expert models that can solve problems. Training is achieved via using multiple interaction modalities including demonstrations, feedback, and user labels. We conducted a user study with 14 instructors to evaluate the effectiveness of ATB's design with end users. We found that users enjoyed the flexibility of the interface builder and ease and speed of agent teaching, but often desired additional time-saving features. With these insights, we identified a set of design recommendations for our platform and others that utilize interactive AI agents for tutor creation and customization.