Abstract:Fiber Specklegram Sensors (FSS) are highly effective for environmental monitoring, particularly for detecting temperature variations. However, the nonlinear nature of specklegram data presents significant challenges for accurate temperature prediction. This study investigates the use of transformer-based architectures, including Vision Transformers (ViTs), Swin Transformers, and emerging models such as Learnable Importance Non-Symmetric Attention Vision Transformers (LINA-ViT) and Multi-Adaptive Proximity Vision Graph Attention Transformers (MAP-ViGAT), to predict temperature from specklegram data over a range of 0 to 120 Celsius. The results show that ViTs achieved a Mean Absolute Error (MAE) of 1.15, outperforming traditional models such as CNNs. GAT-ViT and MAP-ViGAT variants also demonstrated competitive accuracy, highlighting the importance of adaptive attention mechanisms and graph-based structures in capturing complex modal interactions and phase shifts in specklegram data. Additionally, this study incorporates Explainable AI (XAI) techniques, including attention maps and saliency maps, to provide insights into the decision-making processes of the transformer models, improving interpretability and transparency. These findings establish transformer architectures as strong benchmarks for optical fiber-based temperature sensing and offer promising directions for industrial monitoring and structural health assessment applications.




Abstract:Soft robotics has emerged as a transformative technology in Search and Rescue (SAR) operations, addressing challenges in navigating complex, hazardous environments that often limit traditional rigid robots. This paper critically examines advancements in soft robotic technologies tailored for SAR applications, focusing on their unique capabilities in adaptability, safety, and efficiency. By leveraging bio-inspired designs, flexible materials, and advanced locomotion mechanisms, such as crawling, rolling, and shape morphing, soft robots demonstrate exceptional potential in disaster scenarios. However, significant barriers persist, including material durability, power inefficiency, sensor integration, and control complexity. This comprehensive review highlights the current state of soft robotics in SAR, discusses simulation methodologies and hardware validations, and introduces performance metrics essential for their evaluation. By bridging the gap between theoretical advancements and practical deployment, this study underscores the potential of soft robotic systems to revolutionize SAR missions and advocates for continued interdisciplinary innovation to overcome existing limitations.
Abstract:Community parks play a crucial role in promoting physical activity and overall well-being. This study introduces DLICP (Deep Learning Integrated Community Parks), an innovative approach that combines deep learning techniques specifically, face recognition technology with a novel walking activity measurement algorithm to enhance user experience in community parks. The DLICP utilizes a camera with face recognition software to accurately identify and track park users. Simultaneously, a walking activity measurement algorithm calculates parameters such as the average pace and calories burned, tailored to individual attributes. Extensive evaluations confirm the precision of DLICP, with a Mean Absolute Error (MAE) of 5.64 calories and a Mean Percentage Error (MPE) of 1.96%, benchmarked against widely available fitness measurement devices, such as the Apple Watch Series 6. This study contributes significantly to the development of intelligent smart park systems, enabling real-time updates on burned calories and personalized fitness tracking.
Abstract:Hydrogen evolution reaction (HER) has emerged as a promising technique for the production of clean and sustainable energy. In recent years, researchers have been exploring various materials for efficient HER activity. In this study, we report the synthesis of two different materials, namely MOS$_2$ and MoS$_2$-rGO, through a hydrothermal technique. X-ray diffraction (XRD), Fourier-transform infrared (FTIR) spectroscopy, and Raman spectroscopy were used to characterize the materials. XRD analysis revealed the formation of hexagonal MOS$_2$ with a high degree of crystallinity. FTIR analysis confirmed the presence of Mo-S bonds, while Raman spectroscopy provided evidence for the formation of MOS$_2$.To evaluate the HER activity of the materials, linear sweep voltammetry (LSV) was performed. The results showed that MOS$_2$ and MOS$_2$-rGO had good HER activity with low onset potentials and high current densities. The MOS$_2$-rGO material showed improved HER activity compared to MOS$_2$, indicating the potential of graphene oxide as a co-catalyst to enhance the performance of MOS$_2$.
Abstract:Our paper introduces a robust framework for the automated identification of diseases in plant leaf images. The framework incorporates several key stages to enhance disease recognition accuracy. In the pre-processing phase, a thumbnail resizing technique is employed to resize images, minimizing the loss of critical image details while ensuring computational efficiency. Normalization procedures are applied to standardize image data before feature extraction. Feature extraction is facilitated through a novel framework built upon Vision Transformers, a state-of-the-art approach in image analysis. Additionally, alternative versions of the framework with an added layer of linear projection and blockwise linear projections are explored. This comparative analysis allows for the evaluation of the impact of linear projection on feature extraction and overall model performance. To assess the effectiveness of the proposed framework, various Convolutional Neural Network (CNN) architectures are utilized, enabling a comprehensive evaluation of linear projection's influence on key evaluation metrics. The findings demonstrate the efficacy of the proposed framework, with the top-performing model achieving a Hamming loss of 0.054. Furthermore, we propose a novel hardware design specifically tailored for scanning diseased leaves in an omnidirectional fashion. The hardware implementation utilizes a Raspberry Pi Compute Module to address low-memory configurations, ensuring practicality and affordability. This innovative hardware solution enhances the overall feasibility and accessibility of the proposed automated disease identification system. This research contributes to the field of agriculture by offering valuable insights and tools for the early detection and management of plant diseases, potentially leading to improved crop yields and enhanced food security.
Abstract:Federated learning is a technique of decentralized machine learning. that allows multiple parties to collaborate and learn a shared model without sharing their raw data. Our paper proposes a federated learning framework for intrusion detection in Internet of Vehicles (IOVs) using the CIC-IDS 2017 dataset. The proposed framework employs SMOTE for handling class imbalance, outlier detection for identifying and removing abnormal observations, and hyperparameter tuning to optimize the model's performance. The authors evaluated the proposed framework using various performance metrics and demonstrated its effectiveness in detecting intrusions with other datasets (KDD-Cup 99 and UNSW- NB-15) and conventional classifiers. Furthermore, the proposed framework can protect sensitive data while achieving high intrusion detection performance.




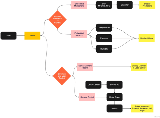
Abstract:The earthquake rubble analyzer uses machine learning to detect human presence via ambient sounds, achieving 97.45% accuracy. It also provides real-time environmental data, aiding in assessing survival prospects for trapped individuals, crucial for post-earthquake rescue efforts




Abstract:Our paper presents a robust framework for UWB-based static gesture recognition, leveraging proprietary UWB radar sensor technology. Extensive data collection efforts were undertaken to compile datasets containing five commonly used gestures. Our approach involves a comprehensive data pre-processing pipeline that encompasses outlier handling, aspect ratio-preserving resizing, and false-color image transformation. Both CNN and MobileNet models were trained on the processed images. Remarkably, our best-performing model achieved an accuracy of 96.78%. Additionally, we developed a user-friendly GUI framework to assess the model's system resource usage and processing times, which revealed low memory utilization and real-time task completion in under one second. This research marks a significant step towards enhancing static gesture recognition using UWB technology, promising practical applications in various domains.