



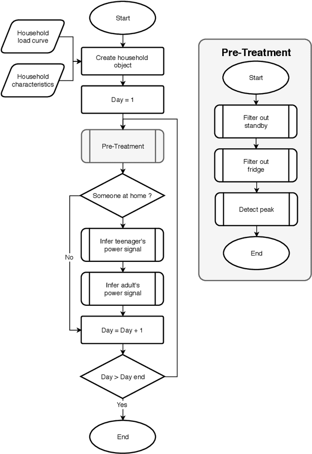
Non-intrusive load monitoring (NILM) has been extensively researched over the last decade. The objective of NILM is to identify the power consumption of individual appliances and to detect when particular devices are on or off from measuring the power consumption of an entire house. This information allows households to receive customized advice on how to better manage their electrical consumption. In this paper, we present an alternative NILM method that breaks down the aggregated power signal into categories of appliances. The ultimate goal is to use this approach for demand-side management to estimate potential flexibility within the electricity consumption of households. Our method is implemented as an algorithm combining NILM and load profile simulation. This algorithm, based on a Markov model, allocates an activity chain to each inhabitant of the household, deduces from the whole-house power measurement and statistical data the appliance usage, generate the power profile accordingly and finally returns the share of energy consumed by each appliance category over time. To analyze its performance, the algorithm was benchmarked against several state-of-the-art NILM algorithms and tested on three public datasets. The proposed algorithm is unsupervised; hence it does not require any labeled data, which are expensive to acquire. Although better performance is shown for the supervised algorithms, our proposed unsupervised algorithm achieves a similar range of uncertainty while saving on the cost of acquiring labeled data. Additionally, our method requires lower computational power compared to most of the tested NILM algorithms. It was designed for low-sampling-rate power measurement (every 15 min), which corresponds to the frequency range of most common smart meters.