



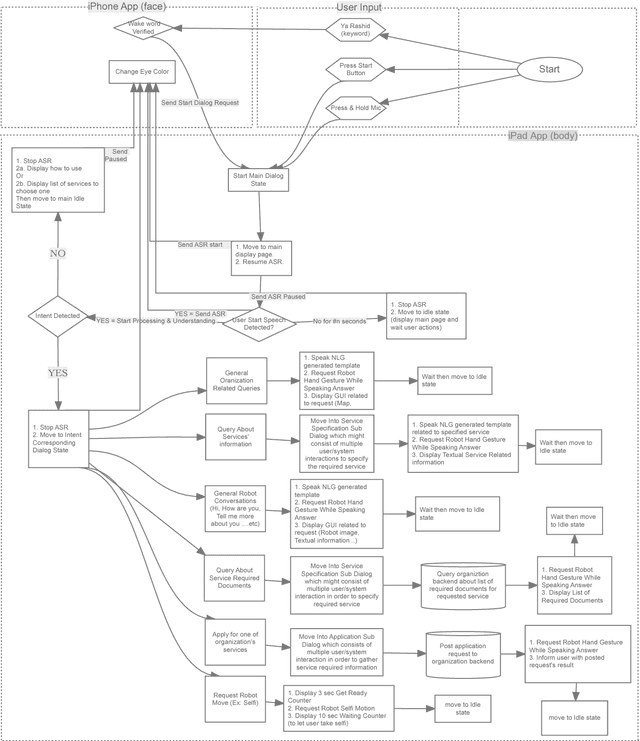
Humanoid robotics is a promising field because the strong human preference to interact with anthropomorphic interfaces. Despite this, humanoid robots are far from reaching main stream adoption and the features available in such robots seem to lag that of the latest smartphones. A fragmented robot ecosystem and low incentives to developers do not help to foster the creation of Robot-Apps either. In contrast, smartphones enjoy high adoption rates and a vibrant app ecosystem (4M apps published). Given this, it seems logical to apply the mobile SW and HW development model to humanoid robots. One way is to use a smartphone to power the robot. Smartphones have been embedded in toys and drones before. However, they have never been used as the main compute unit in a humanoid embodiment. Here, we introduce a novel robot architecture based on smartphones that demonstrates x3 cost reduction and that is compatible with iOS/Android.