



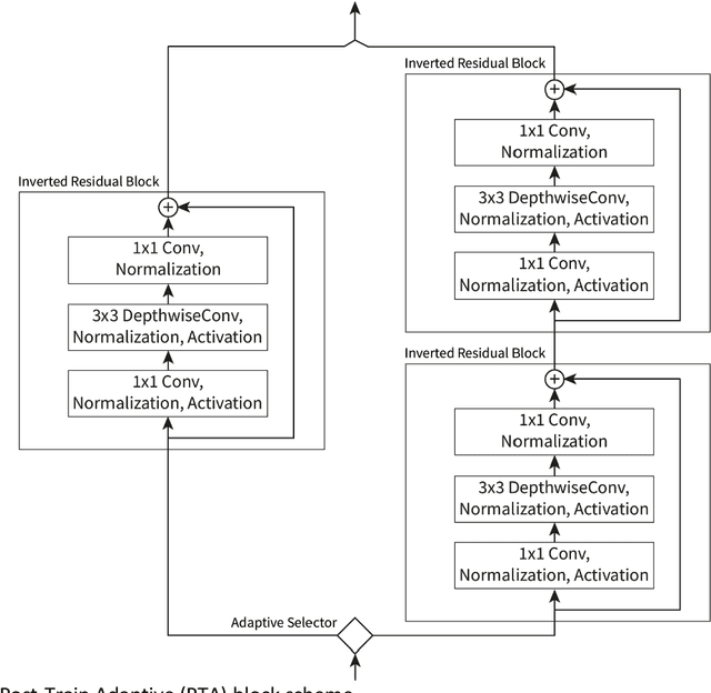
Many applications require high accuracy of neural networks as well as low latency and user data privacy guaranty. Face anti-spoofing is one of such tasks. However, a single model might not give the best results for different device performance categories, while training multiple models is time consuming. In this work we present Post-Train Adaptive (PTA) block. Such a block is simple in structure and offers a drop-in replacement for the MobileNetV2 Inverted Residual block. The PTA block has multiple branches with different computation costs. The branch to execute can be selected on-demand and at runtime; thus, offering different inference times and configuration capability for multiple device tiers. Crucially, the model is trained once and can be easily reconfigured after training, even directly on a mobile device. In addition, the proposed approach shows substantially better overall performance in comparison to the original MobileNetV2 as tested on CelebA-Spoof dataset. Different PTA block configurations are sampled at training time, which also decreases overall wall-clock time needed to train the model. While we present computational results for the anti-spoofing problem, the MobileNetV2 with PTA blocks is applicable to any problem solvable with convolutional neural networks, which makes the results presented practically significant.