



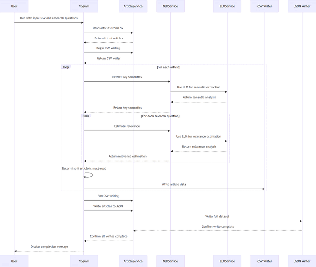
This paper introduces LLAssist, an open-source tool designed to streamline literature reviews in academic research. In an era of exponential growth in scientific publications, researchers face mounting challenges in efficiently processing vast volumes of literature. LLAssist addresses this issue by leveraging Large Language Models (LLMs) and Natural Language Processing (NLP) techniques to automate key aspects of the review process. Specifically, it extracts important information from research articles and evaluates their relevance to user-defined research questions. The goal of LLAssist is to significantly reduce the time and effort required for comprehensive literature reviews, allowing researchers to focus more on analyzing and synthesizing information rather than on initial screening tasks. By automating parts of the literature review workflow, LLAssist aims to help researchers manage the growing volume of academic publications more efficiently.