


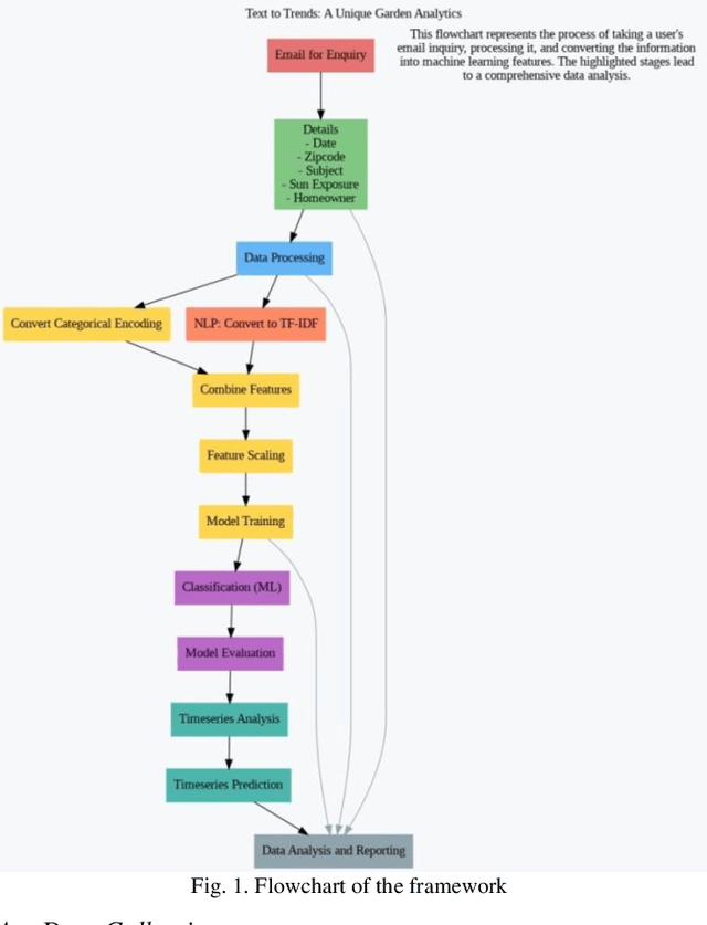
Data-driven insights are essential for modern agriculture. This research paper introduces a machine learning framework designed to improve how we educate and reach out to people in the field of horticulture. The framework relies on data from the Horticulture Online Help Desk (HOHD), which is like a big collection of questions from people who love gardening and are part of the Extension Master Gardener Program (EMGP). This framework has two main parts. First, it uses special computer programs (machine learning models) to sort questions into categories. This helps us quickly send each question to the right expert, so we can answer it faster. Second, it looks at when questions are asked and uses that information to guess how many questions we might get in the future and what they will be about. This helps us plan on topics that will be really important. It's like knowing what questions will be popular in the coming months. We also take into account where the questions come from by looking at the Zip Code. This helps us make research that fits the challenges faced by gardeners in different places. In this paper, we demonstrate the potential of machine learning techniques to predict trends in horticulture by analyzing textual queries from homeowners. We show that NLP, classification, and time series analysis can be used to identify patterns in homeowners' queries and predict future trends in horticulture. Our results suggest that machine learning could be used to predict trends in other agricultural sectors as well. If large-scale agriculture industries curate and maintain a comparable repository of textual data, the potential for trend prediction and strategic agricultural planning could be revolutionized. This convergence of technology and agriculture offers a promising pathway for the future of sustainable farming and data-informed agricultural practices