



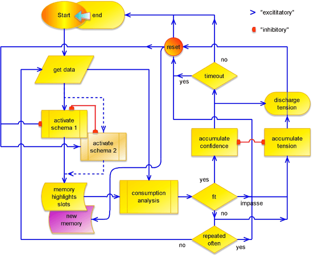
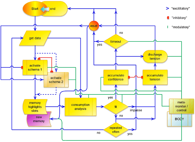
The Ouroboros Model is a new conceptual proposal for an algorithmic structure for efficient data processing in living beings as well as for artificial agents. Its central feature is a general repetitive loop where one iteration cycle sets the stage for the next. Sensory input activates data structures (schemata) with similar constituents encountered before, thus expectations are kindled. This corresponds to the highlighting of empty slots in the selected schema, and these expectations are compared with the actually encountered input. Depending on the outcome of this consumption analysis different next steps like search for further data or a reset, i.e. a new attempt employing another schema, are triggered. Monitoring of the whole process, and in particular of the flow of activation directed by the consumption analysis, yields valuable feedback for the optimum allocation of attention and resources including the selective establishment of useful new memory entries.