



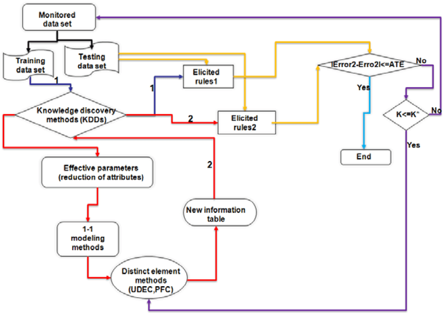
In this study, we introduce general frame of MAny Connected Intelligent Particles Systems (MACIPS). Connections and interconnections between particles get a complex behavior of such merely simple system (system in system).Contribution of natural computing, under information granulation theory, are the main topic of this spacious skeleton. Upon this clue, we organize different algorithms involved a few prominent intelligent computing and approximate reasoning methods such as self organizing feature map (SOM)[9], Neuro- Fuzzy Inference System[10], Rough Set Theory (RST)[11], collaborative clustering, Genetic Algorithm and Ant Colony System. Upon this, we have employed our algorithms on the several engineering systems, especially emerged systems in Civil and Mineral processing. In other process, we investigated how our algorithms can be taken as a linkage of government-society interaction, where government catches various fashions of behavior: solid (absolute) or flexible. So, transition of such society, by changing of connectivity parameters (noise) from order to disorder is inferred. Add to this, one may find an indirect mapping among finical systems and eventual market fluctuations with MACIPS. In the following sections, we will mention the main topics of the suggested proposal, briefly Details of the proposed algorithms can be found in the references.