



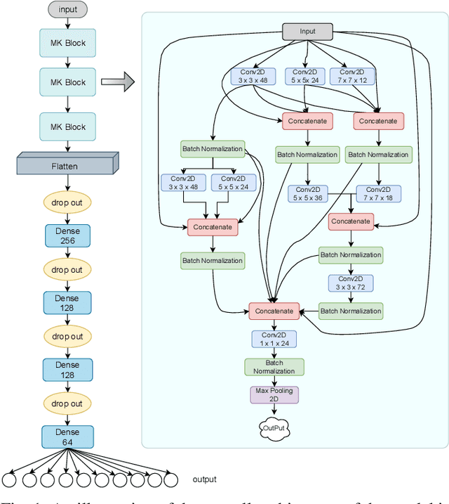
The success of CNN-based architecture on image classification in learning and extracting features made them so popular these days, but the task of image classification becomes more challenging when we use state of art models to classify noisy and low-quality images. To solve this problem, we proposed a novel image classification architecture that learns subtle details in low-resolution images that are blurred and noisy. In order to build our new blocks, we used the idea of Res Connections and the Inception module ideas. Using the MNIST datasets, we have conducted extensive experiments that show that the introduced architecture is more accurate and faster than other state-of-the-art Convolutional neural networks. As a result of the special characteristics of our model, it can achieve a better result with fewer parameters.